1 Introduction

1.1 What is DASP

DASP (Defect and Dopant ab-initio Simulation Package) is a first-principles computational simulation package for calculating defect and dopant properties in semiconductors. According to the input crystal structure of semiconductor, based on the materials genome database and first-principles software package, DASP can automatically calculate and output the thermodynamic stability, defect (dopant) formation energies and transition energy levels of semiconductors, the defect (dopant) and carrier concentrations and Fermi levels, the photoluminescence spectra induced by the dominant defect (dopant), the capture cross-sections of carrier radiative and nonradiative, as well as minority carrier lifetimes.
Thermodynamic Stability Calculation (TSC): Firstly, the crystal structure is read in, and then the structural relaxation and total energy calculations are performed. Following, search for the competing secondary compounds in the material genome database (e.g. Materials Project), and combine the formation energy information of all the secondary compounds with the calculated formation energy of the host compound (equivalent inputs are used for DFT calculations), the chemical potential region that make the pure host stable can be determined, which can be act as the inputs for the judgment of thermodynamic stability and further defect (dopant) properties calculations.
Defect Energy Calculation (DEC): Construct an approximate cubic supercell based on the primitive cell configuration of the input structure. Then comprehensively consider various defect (dopant) configurations based on the crystal symmetry, following the supercells that contain defects (dopants) are generated and a first-principles software package is used to carry out structure optimization, electronic structure, and total energy calculation. According to the achieved results, predicting the possible charged states of defects (dopants), and calculating the properties of charged defects (dopants) further. Finally, based on the first principle calculation results and TSC module results, the formation energy and ionization energy level of defects are automatically calculated, and various error corrections are also calculated.
Defect Density Calculation (DDC): Predicting the concentration of various defects and impurities, Fermi level, and carrier density in semiconductors prepared under different chemical potentials and temperatures by reading the TSC and DEC module results, and giving their relationships with element chemical potential, and preparation and working temperature. The calculation results of the DDC module can be used to determine the dominant defects and impurities, and compare them with the concentrations measured by experiments, providing a quantitative basis for the regulation of defects, impurities, and carrier concentration.
Carrier Dynamics Calculation (CDC): For the critical defects determined by the DDC results, this module can calculate their excited-state carrier dynamics properties based on the Fermi level. Then the phonon spectrum of the defect/dopant supercell, electron-phonon coupling matrix and transition dipole moments between the defect/dopant states and VBM or CBM states will be calculated, based on which the radiative and non-radiative transition rates (carrier capture cross sections) and the lineshape of photoluminescence spectra induced by defects and dopants can be calculated. Combining the calculated transition rates and the equilibrium defect and carrier densities, the CDC module may also calculate the Shockley-Read-Hall recombination rates and the non-equilibrium carrier lifetime.
_images/module-en.png

Fig 1. The framework of the DASP software, which is composed of four modules, TSC, DEC, DDC and CDC. The major functions of the four modules are shown in the boxes.

For any semiconductor, DASP software can calculate and give the following properties: thermodynamic stability, stable range of element chemical potential, defect (including impurities, the same below) formation energy and transition energy level, Fermi energy under various growth conditions, carrier and defect concentration, defect photoluminescence spectrum, carrier capture cross-section, radiative and nonradiative recombination rates, etc.

1.2 Calculation flow

(1) prepare Input files: POSCAR and dasp.in
(2) PREPARE: generate the parameters and input files required for VASP calculation.
(3) TSC: perform thermodynamic stability calculations on the target semiconductor, and determine the stable range of elemental chemical potentials.
(4) DEC: calculate the defect formation energy and transition energy level (ionization level).
(5) DDC: calculate Fermi level and concentrations of carrier and defects.
(6) CDC: calculate defect-induced photoluminescence spectra, carrier radiative, and nonradiative trapping rates.
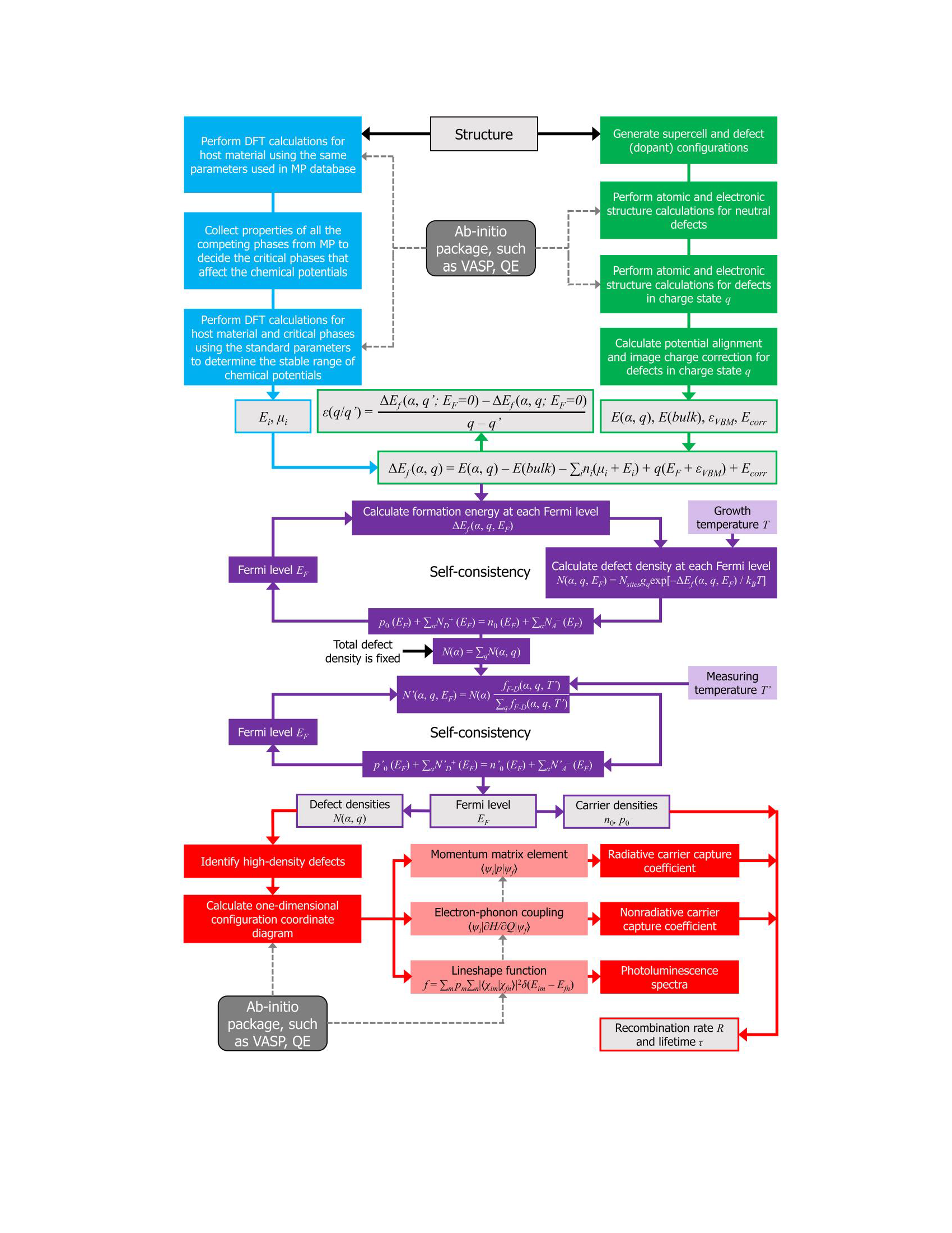
_images/procedure-en.png

Fig 2. The flowchart of DASP. Different colors represent the four modules. The dashed lines show the calculations that need to call external ab-initio DFT softwares.

In short, all calculations can be completed only need to execute the following five commands in sequence after preparing the two input files, POSCAR and dasp.in :
dasp 1 (corresponding to PREPARE)
dasp 2 (corresponding to TSC)
dasp 3 (corresponding to DEC)
dasp 4 (corresponding to DDC)
dasp 5 (corresponding to CDC)
You can query the progress of the computing task through tsc-state and dec-state during TSC and DEC calculation, respectively.

1.3 Operating environment requirements

1.3.1 First-principle calculation software: VASP

The first-principles calculation software package, Vienna Ab initio Simulation Package (VASP), is needed to perform defect-related structural and electronic structure calculations for the DASP software. Therefore, the user needs to provide the compiled VASP executable file directory.

1.3.2 Materials Project database

During the installation of the DASP package, Pymatgen will be automatically installed through the pip install command.
During the execution of the program, the Materials Project database will be accessed through Pymatgen, so the user must register an account in Materials Project and obtain the API.
Since all calculations in this database use VASP’s version 2003 pseudo-potential files, the user must correctly configure Pymatgen to match the 2003 version of the pseudo-potential library.
The specific operation steps are as follows:
1. Users can download the 2003 version of the POTCAR file by themselves.
2. Please refer to the pymatgen website for the next configuration: https://pymatgen.org/installation.html, focusing on the following:

After installation, do:

pmg config -p <EXTRACTED_VASP_POTCAR> <MY_PSP>

In the above, <EXTRACTED_VASP_POTCAR> is the location of the directory that you extracted the downloaded VASP pseudopotential files. Typically, it has the following format:

- <EXTRACTED_VASP_POTCAR>
|- POT_GGA_PAW_PBE   #(must be version 2003)
||- Ac_s
|||-POTCAR
|||-...

or

- <EXTRACTED_VASP_POTCAR>
|- potpaw_PBE  #(must be version 2003)
||- Ac_s
|||-POTCAR
|||-...

and follow the instructions. If you have done it correctly, you should get a resources directory with the following directory structure:

- psp_resources
|- POT_GGA_PAW_PBE
||- POTCAR.Ac_s.gz
||- POTCAR.Ac.gz
||- POTCAR.Ag.gz
...
|- POT_GGA_PAW_PW91
...

After generating the resources directory, you should add a VASP_PSP_DIR config variable pointing to the generated directory and you should then be able to generate POTCARs:

pmg config --add PMG_VASP_PSP_DIR <MY_PSP>

1.4 Scope of use

DASP can calculate the defect and impurity properties of semiconductors and insulators. Therefore, users need to check whether the target material has a band gap through the band structure before defect calculation. For some narrow-bandgap semiconductors, exchange-correlation approximations such as GGA and LDA may cause the bandgap to be underestimated or even disappear. In this case, hybrid functionals are required for calculation (see level=2 and 3 in the specific parameters section for details).

1.5 Bibliography

[1] Menglin Huang, Zhengneng Zheng, Zhenxing Dai, Xinjing Guo, Shanshan Wang, Lilai Jiang, Jinchen Wei, Shiyou Chen, DASP: Defect and Dopant ab-initio Simulation Package, Journal of Semiconductors, 4, 042101 (2022); doi: 10.1088/1674-4926/43/4/042101; https://arxiv.org/abs/2201.02079.
[2] Menglin Huang, Zenghua Cai, Shanshan Wang, Xin-Gao Gong, Su-Huai Wei, Shiyou Chen, More Se Vacancies in Sb2Se3 under Se-Rich Conditions: An Abnormal Behavior Induced by Defect-Correlation in Compensated Compound Semiconductors, Small, 17, 2102429 (2021).
[3] Menglin Huang, Shan-Shan Wang, Yu-Ning Wu, Shiyou Chen; Defect physics of ternary semiconductor ZnGeP2 with a high density of anion-cation antisites: A first-principles study, Physical Review Applied, 15, 024035 (2021).
[4] Jinchen Wei, Lilai Jiang, Menglin Huang, Yuning Wu, Shiyou Chen, Intrinsic Defect Limit to the Growth of Orthorhombic HfO2 and (Hf,Zr)O2 with Strong Ferroelectricity: First-Principles Insights, Advanced Functional Materials, 31, 2104913 (2021).
[5] Shiyou Chen, Aron Walsh, Xin-Gao Gong, Su-Huai Wei, Classification of Lattice Defects in the Kesterite Cu2ZnSnS4 and Cu2ZnSnSe4 Earth-Abundant Solar Cell Absorbers, Advanced Materials, 25, 1522 (2013).